Mô phỏng máy bán hàng tự động trên FPGA – Đồ án hệ thống số từ sinh viên Cranes FPT
Tin tức - 2 Tháng 2, 2026
Trong khuôn khổ buổi bảo vệ đồ án học phần HDCD-PRJ2 học kỳ 2 của lớp C2502E, nhóm sinh viên Cranes FPT đã giới thiệu đồ án “Mô phỏng Máy Bán Hàng Tự Động” trên FPGA Basys3. Đồ án bám sát nội dung chương trình học, tập trung vào thiết kế mạch tuần tự và tổ chức hệ thống số trên nền tảng FPGA, với trọng tâm là mô phỏng logic hoạt động cốt lõi của máy bán hàng tự động theo cách tiếp cận có hệ thống, đảm bảo sự nhất quán trong vận hành và khả năng mở rộng trong các giai đoạn tiếp theo.

Nhóm thực hiện đồ án gồm 4 thành viên, mỗi người đảm nhiệm một vai trò cụ thể, góp phần hoàn thiện dự án một cách hiệu quả: Đức Anh – Trưởng nhóm, phụ trách lên ý tưởng tổng thể, xây dựng cấu trúc hệ thống, chia nhỏ đồ án thành các module chức năng, đồng thời đảm nhiệm phần thiết kế và giả lập chính. Trung Dũng & Thanh Thảo – Developer, tập trung thiết kế các module logic và tìm hiểu cách kết nối hệ thống với các thiết bị ngoại vi trên FPGA. Minh Tân – Documentation & Presentation, hỗ trợ hoàn thiện báo cáo và slide thuyết trình, đảm bảo nội dung được trình bày đầy đủ, mạch lạc và dễ theo dõi. Cách phân chia công việc được xây dựng dựa trên năng lực của từng thành viên, qua đó giúp nhóm làm việc hiệu quả hơn và đảm bảo sự nhất quán giữa các phần của hệ thống trong quá trình triển khai.
Ý tưởng hình thành từ một hệ thống điện tử quen thuộc
Ý tưởng của đồ án xuất phát từ máy bán hàng tự động – một hệ thống điện tử có cấu trúc tương đối đơn giản nhưng giàu tiềm năng phát triển. Mô hình này cho phép nhóm tiếp cận các nội dung quan trọng như logic điều khiển và xử lý trạng thái, đồng thời phù hợp chặt chẽ với nội dung học phần học kỳ 2.
Sau quá trình thảo luận và cân nhắc nhiều hướng đi, nhóm thống nhất lựa chọn đề tài này vì tính thực tiễn cao và mức độ vừa sức, giúp đồ án có thể được hoàn thiện trong khoảng một tháng mà vẫn đảm bảo chất lượng và tính hoàn chỉnh.
Từ những lý do đó, nhóm đã thống nhất lựa chọn đề tài Mô phỏng Máy Bán Hàng Tự Động trên FPGA Basys3 và VERILOG/VIVADO, với mục tiêu thiết kế, giả lập và xây dựng một hệ thống máy bán hàng hoạt động tương đối hoàn chỉnh.

Trọng tâm đồ án: Máy trạng thái tuần tự
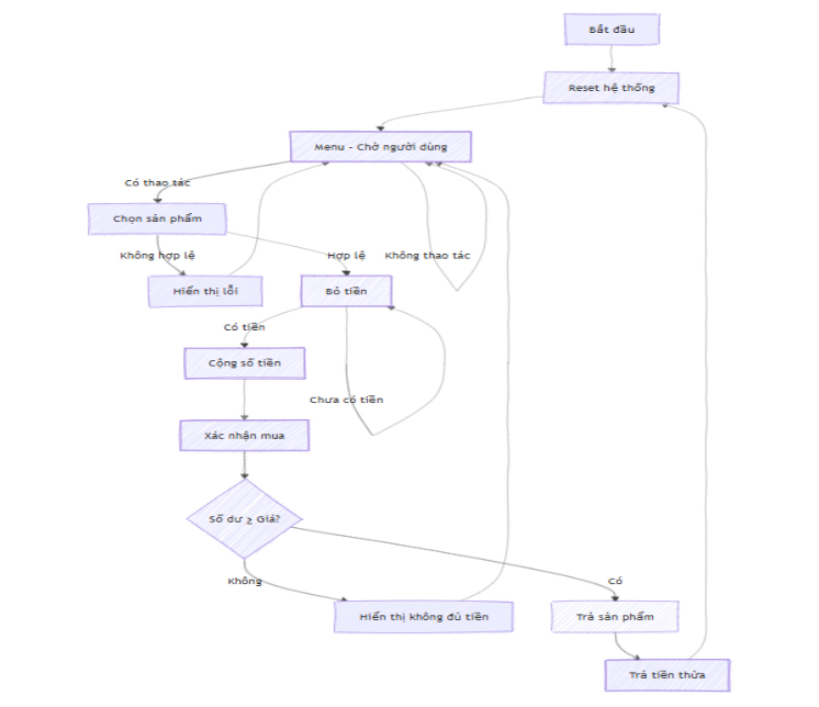
Nội dung chính của đồ án tập trung vào việc xây dựng và mô phỏng hoạt động của một máy bán hàng tự động dưới góc nhìn của hệ thống số. Ngay từ đầu, nhóm lựa chọn tiếp cận bài toán theo hướng có cấu trúc, sử dụng máy trạng thái tuần tự (Finite State Machine) làm nền tảng để tổ chức và kiểm soát toàn bộ luồng xử lý của hệ thống.

Trên cơ sở đó, hệ thống được thiết kế theo mô hình máy trạng thái Moore, trong đó các đầu ra phụ thuộc trực tiếp vào trạng thái hiện tại. Mỗi giai đoạn trong quá trình vận hành của máy bán hàng, từ trạng thái chờ, tiếp nhận lựa chọn cho đến xử lý và xuất kết quả đều được biểu diễn bằng những trạng thái riêng biệt. Cách tiếp cận này giúp logic điều khiển được xây dựng một cách rõ ràng, dễ theo dõi và hạn chế tối đa sai lệch trong quá trình mô phỏng.

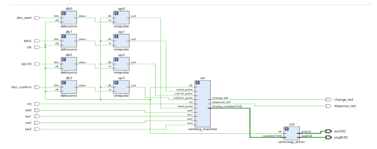
Về mặt triển khai, đồ án sử dụng mạch tuần tự và được chia thành các module chức năng nhằm đảm bảo tính tổ chức và khả năng kiểm soát hệ thống. Các module được đồng bộ hóa thông qua cơ chế chia tần hợp lý, giúp hệ thống hoạt động ổn định và được mô phỏng trực tiếp trên FPGA Basys3 để kiểm chứng thiết kế trên phần cứng thực tế. Bên cạnh đó, nhóm cũng định hướng mở rộng đồ án trong tương lai bằng việc tích hợp thêm các thiết bị ngoại vi, góp phần nâng cao tính ứng dụng của hệ thống.

Công nghệ và công cụ được áp dụng
Trong quá trình thực hiện đồ án, nhóm đã áp dụng các công nghệ và phương pháp phổ biến trong lĩnh vực thiết kế hệ thống số. Về công nghệ: sử dụng lập trình Verilog trên môi trường Vivado. Công cụ hỗ trợ: Sử dụng AI (ChatGPT, Gemini) để hỗ trợ thiết kế các module và debug.
Phương pháp triển khai: Xây dựng sơ đồ khối hệ thống tổng thể. Chia hệ thống thành các module chức năng. Giả lập trên Vivado để kiểm tra tính chính xác. Nạp code lên FPGA và kiểm tra thực tế. Khi phát sinh lỗi, chia nhỏ vấn đề để debug với sự hỗ trợ của AI. Điều này giúp nhóm chủ động trong quá trình triển khai và đảm bảo hệ thống vận hành đúng với mục tiêu thiết kế ban đầu. Hơn thế nữa, cách tiếp cận này tạo điều kiện thuận lợi cho việc kiểm tra, điều chỉnh và mở rộng chức năng ở các giai đoạn phát triển tiếp theo.

Khó khăn lớn nhất của nhóm trong quá trình thực hiện đồ án là sự không đồng đều về thời gian làm việc giữa các thành viên. Với lịch học cố định 3 buổi mỗi tuần, không phải lúc nào cả nhóm cũng có thể làm việc đầy đủ cùng nhau, khiến việc trao đổi trực tiếp và thống nhất phương án đôi khi gặp gián đoạn.
Để khắc phục, nhóm thống nhất phân chia công việc theo quỹ thời gian và thế mạnh của từng cá nhân. Mỗi thành viên chủ động hoàn thành phần việc được giao và cập nhật tiến độ cho cả nhóm; khi có thời gian, các thành viên khác sẽ cùng rà soát, góp ý và điều chỉnh, qua đó đảm bảo sự phối hợp và tính xuyên suốt trong suốt quá trình thực hiện đồ án.
Sự đồng hành của giảng viên hướng dẫn
Trong suốt quá trình thực hiện đồ án, giảng viên hướng dẫn đã đồng hành cùng nhóm từ những bước đầu hình thành ý tưởng cho đến khi hoàn thiện sản phẩm cuối cùng. Ngay ở giai đoạn khởi động, giảng viên giúp nhóm xác định rõ phạm vi đề tài, làm rõ mục tiêu cần đạt của đồ án và gợi ý hướng tiếp cận phù hợp với nội dung học phần. Nhờ đó, nhóm có thể lựa chọn phương án triển khai vừa sát với yêu cầu chương trình, vừa phù hợp với khả năng và điều kiện thực tế.
Trong quá trình xây dựng hệ thống, giảng viên đã tư vấn và góp ý về cách tổ chức các khối chức năng cũng như cấu trúc tổng thể, giúp nhóm rà soát lại tính logic, độ ổn định và khả năng vận hành của hệ thống, đồng thời kịp thời điều chỉnh các sai sót phát sinh. Bên cạnh đó, giảng viên còn hỗ trợ nhóm hoàn thiện báo cáo đồ án, góp ý về cách trình bày, thuyết trình và trả lời câu hỏi phản biện trước buổi bảo vệ. Nhờ sự định hướng và đồng hành xuyên suốt này, nhóm đã triển khai đồ án theo một lộ trình rõ ràng, làm việc có hệ thống và hoàn thiện sản phẩm một cách bài bản, đáp ứng tốt các yêu cầu của học phần.

Giá trị rõ nét nhất của đồ án nằm ở tinh thần làm việc nhóm xuyên suốt quá trình thực hiện. Từ giai đoạn lên ý tưởng cho đến khi hoàn thiện sản phẩm, các thành viên luôn chủ động trao đổi, hỗ trợ và điều chỉnh công việc để phù hợp với tiến độ chung. Dù thời gian làm việc không đồng đều, nhóm vẫn duy trì sự kết nối thông qua việc cập nhật tiến độ, góp ý và cùng nhau hoàn thiện từng phần nhỏ của hệ thống. Chính sự phối hợp linh hoạt, trách nhiệm và tinh thần đồng hành đó đã giúp nhóm vượt qua các khó khăn phát sinh, đồng thời tạo nên một đồ án thống nhất, thể hiện rõ sự gắn kết và nỗ lực chung của cả tập thể.
Ý nghĩa và giá trị học tập từ đồ án đối với sinh viên
Đồ án Mô phỏng Máy Bán Hàng Tự Động trên FPGA Basys3 không chỉ đáp ứng yêu cầu học phần mà còn mang lại nhiều giá trị thực tiễn cho sinh viên. Thông qua quá trình triển khai, các thành viên được củng cố kiến thức về mạch tuần tự, máy trạng thái và tiếp cận đầy đủ quy trình thiết kế, mô phỏng, triển khai hệ thống số trên FPGA, đồng thời rèn luyện kỹ năng làm việc nhóm và phối hợp công việc. Đây là nền tảng quan trọng giúp sinh viên Cranes FPT hình thành tư duy thiết kế hệ thống bài bản, phục vụ cho các học phần và dự án chuyên sâu hơn trong tương lai.

Đồ án Mô phỏng Máy Bán Hàng Tự Động trên FPGA Basys3 là bước khởi đầu quan trọng giúp sinh viên Cranes FPT tiếp cận lĩnh vực điện tử và hệ thống số. Quá trình triển khai không chỉ củng cố kiến thức chuyên môn mà còn hình thành tư duy thiết kế có hệ thống, chú trọng tính logic và khả năng mở rộng. Đây là nền tảng cần thiết để sinh viên sẵn sàng cho các học phần và dự án chuyên sâu hơn trong tương lai, đồng thời ghi dấu nỗ lực và tinh thần học hỏi nghiêm túc của nhóm. Xin chúc mừng nhóm với những kết quả đạt được – một dấu mốc đáng ghi nhận cho sự nỗ lực, tinh thần học hỏi và làm việc nghiêm túc cùng Cranes FPT.
Huyền Tomato – Ngọc Anh – Phòng Quan hệ doanh nghiệp